Решения
Для управления цепями поставок используют различные классы информационных систем от ERP до TMS. Мы предлагаем взглянуть на управление цепями поставок, как на связанные друг с другом бизнес-процессы, которые можно автоматизировать с помощью low-code платформы. Преимущество предложенного подхода к автоматизации — сокращение затрат на обслуживание информационных систем.
(далее…)Деятельность многих отделов компании можно представить в виде набора услуг, которые направлены на удовлетворение потребностей внутренних заказчиков. Данный подход особенно характерен для ИТ-отделов, которые в своей работе опираются на принципы ITSM. Однако данные принципы можно применить для организация работы в других подразделения.
(далее…)Управление соответствием — это направление в менеджменте, которое обеспечивает выполнение установленных законом норм, а также соблюдение внутренних правил компании. За счет качественного риск-менеджмента организация уменьшает финансовые издержки, а заодно повышает репутацию на рынке, что привлекает больше новых клиентов.
Статья рассматривает проблему управления соответствием через призму BPM.
Бизнес-процессы продаж — это набор предсказуемых, регламентированных и часто повторяющихся действий, которые должны быть совершены от момента первого контакта с клиентом и до получения от него оплаты.
(далее…)ИТ-деятельность, как и любая бизнес-сфера, имеет свои сложности и нуждается в их минимизации, другими словами — в управлении. В качестве основных бизнес-проблем можно выделить следующие аспекты:
- Отсутствие прозрачности и контроля в управлении ИТ-отделом;
- Нечеткое перераспределение задач и обязанностей;
- Длительное время ответа на заявку;
- Отсутствие надлежащей отчетности и оценки качества.
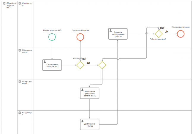
Административно-хозяйственный отдел (АХО) или офис-менеджер, выполняющий сходные функции, есть почти в каждой компании. Задача АХО в широком смысле – создание для каждого сотрудника комфортного рабочего места, обеспечение его всем необходимым для работы. В том числе:
(далее…)Ключом к эффективному управлению капитальными затратами (CapEx) и минимизации расходов компании является гибко настраиваемый процесс согласования капитальных затрат. Если на вашем предприятии не оптимизирован учет капитальных затрат и бизнес-процессы их согласования, то вам наверняка знакомы следующие проблемы.
(далее…)Гибкая система управления разработкой ПО
Организация процесса разработки программного обеспечения – сложный процесс, для управления которым не всегда подходят системы отслеживания запросов или управления проектами. Как правило, существует значительный объем работ, требующий обработки с помощью гибко конфигурируемых бизнес-процессов, позволяющих настраивать переходы между задачами, утверждать и контролировать их, взаимодействовать в единой системе.
(далее…)Корпоративная библиотека-ITIL для эффективного управления ИТ-процессами
Системы управления ИТ-процессами (IT Help Desk) играют важнейшую роль для обеспечения надежности, непрерывности и эффективности работы ИТ-отделов в любой средней и крупной компании. Система управления ИТ-отделом должна предоставлять возможности управления на базе ITIL-подхода в сочетании с функционалом для управления данными и социального взаимодействия.
(далее…)Система управления отделом продаж, гарантирующая прозрачность и контроль
Управление отделом продаж является одним из ключевых бизнес-процессов, напрямую влияющих на прибыль компании. Управление продажами требует четко определенных, стандартизированных и постоянно совершенствуемых бизнес-процессов. Среди них:
(далее…)